P-Badger Lab Psychiatric, Behavioral, Aging, and Dementia GEnomics Research

Research

Research coming out of our lab utilizes multivariate methods we developed to characterize the emergent genetic signal for human complex traits. Our empirical applications focus on psychiatric disorders, neurodegenerative disorders, and cognitive aging. With that said, our extensive collaborative and international network (highlighted below in interactive network plot) has resulted in partnerships to help apply methods with researchers who bring etiological expertise for a wide-range of outcomes, including heart disease, chronic pain, immune-mediated conditions, and medical outcomes more generally.

Highlighted

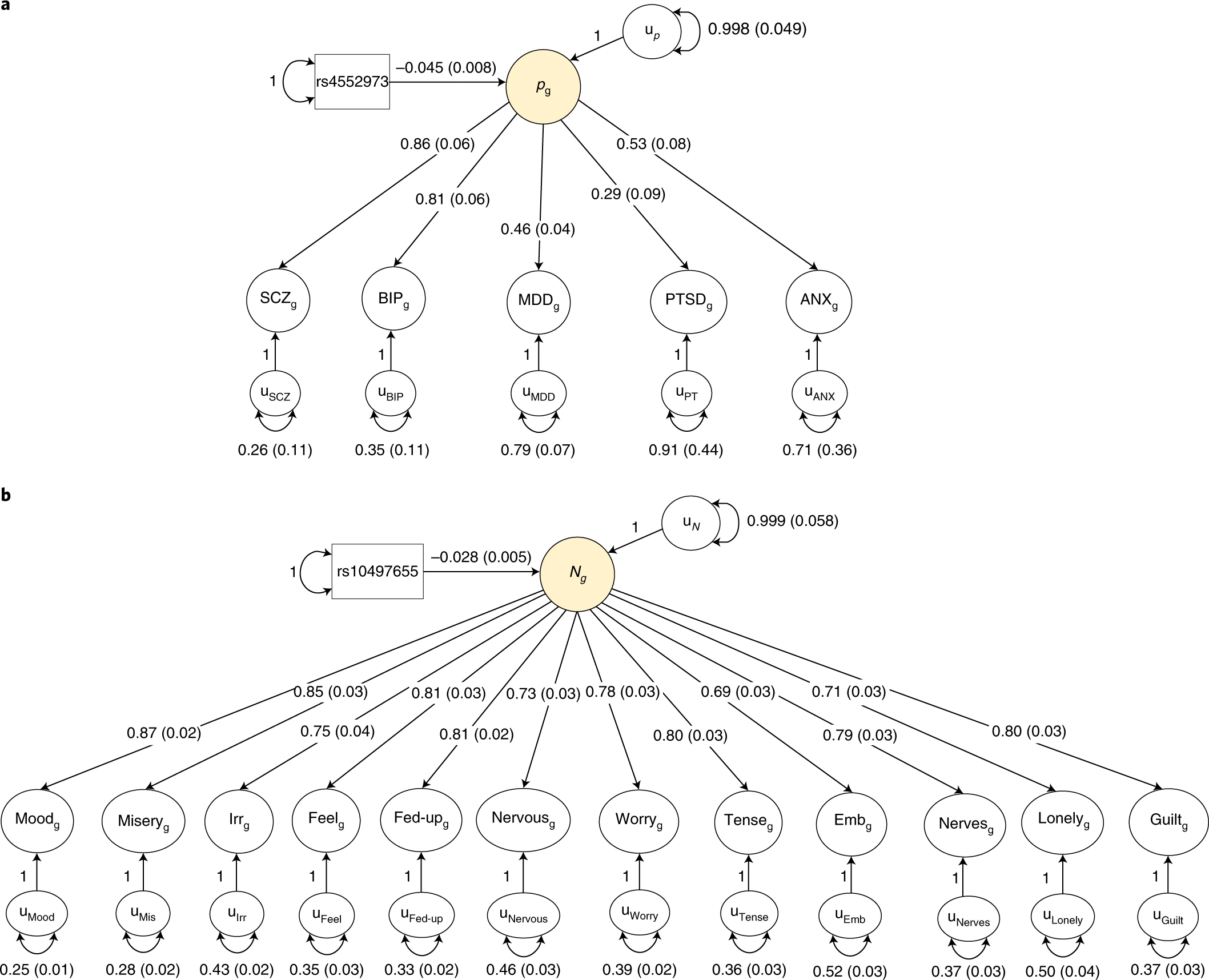
Mapping the genetic landscape across 14 psychiatric disorders
Mapping the genetic landscape across 14 psychiatric disorders
Andrew D. Grotzinger, Josefin Werme, Wouter J. Peyrot, Oleksandr Frei, Christiaan de Leeuw, …, Hang Zhou, Peter Zill, Phil H. Lee, Kenneth S. Kendler, Jordan W. Smoller
Nature  ·  10 Dec 2025  ·  doi:10.1038/s41586-025-09820-3
Genomic structural equation modelling provides insights into the multivariate genetic architecture of complex traits
Genomic structural equation modelling provides insights into the multivariate genetic architecture of complex traits
Andrew D. Grotzinger, Mijke Rhemtulla, Ronald de Vlaming, Stuart J. Ritchie, Travis T. Mallard, …, Ian J. Deary, Philipp D. Koellinger, K. Paige Harden, Michel G. Nivard, Elliot M. Tucker-Drob
Nature Human Behaviour  ·  08 Apr 2019  ·  doi:10.1038/s41562-019-0566-x
Uncovering the multivariate genetic architecture of frailty with genomic structural equation modeling
Uncovering the multivariate genetic architecture of frailty with genomic structural equation modeling
Isabelle F. Foote, Jonny P. Flint, Anna E. Fürtjes, Jeremy M. Lawrence, Donncha S. Mullin, …, Janice M. Ranson, Simon R. Cox, Michelle Luciano, Kenneth Rockwood, Andrew D. Grotzinger
Nature Genetics  ·  01 Aug 2025  ·  doi:10.1038/s41588-025-02269-0
Lab Members Alumni Papers Collaborators

Articles Authored by Mentees

2026
Shared Genetic Liability across Systems of Psychiatric and Physical Illness
Shared Genetic Liability across Systems of Psychiatric and Physical Illness
Jeremy M. Lawrence, Isabelle F. Foote, Sophie Breunig, Lukas S. Schaffer, Siraj Lyons, Sarah A. Abramowitz, Michael G. Levin, Scott M. Damrauer, Travis T. Mallard, Andrew D. Grotzinger
Nature Communications  ·  21 Feb 2026  ·  doi:10.1038/s41467-026-69218-1
2025
Uncovering the multivariate genetic architecture of frailty with genomic structural equation modeling
Uncovering the multivariate genetic architecture of frailty with genomic structural equation modeling
Isabelle F. Foote, Jonny P. Flint, Anna E. Fürtjes, Jeremy M. Lawrence, Donncha S. Mullin, …, Janice M. Ranson, Simon R. Cox, Michelle Luciano, Kenneth Rockwood, Andrew D. Grotzinger
Nature Genetics  ·  01 Aug 2025  ·  doi:10.1038/s41588-025-02269-0
Examining the genetic links between clusters of immune-mediated diseases and psychiatric disorders
Examining the genetic links between clusters of immune-mediated diseases and psychiatric disorders
Sophie Breunig, Younga Heather Lee, Elizabeth W. Karlson, Arjun Krishnan, Jeremy M. Lawrence, Lukas S. Schaffer, Andrew D. Grotzinger
Translational Psychiatry  ·  21 Jul 2025  ·  doi:10.1038/s41398-025-03470-9
Multivariate genomic analyses of frailty reveal the unique importance of cognitive and multimorbidity pathways for aging related health outcomes
Multivariate genomic analyses of frailty reveal the unique importance of cognitive and multimorbidity pathways for aging‐related health outcomes
Isabelle F Foote, Jonny P Flint, John D Fisk, Tobias K Karakach, Andrew Rutenberg, …, Michelle K Lupton, Simon R Cox, Michelle Luciano, Kenneth Rockwood, Andrew D Grotzinger
Alzheimer's & Dementia  ·  09 Jan 2025  ·  pmc:PMC11714510
2024
Characterizing genetic pathways unique to autism spectrum disorder at multiple levels of biological analysis
Characterizing genetic pathways unique to autism spectrum disorder at multiple levels of biological analysis
Lukas S. Schaffer, Sophie Breunig, Jeremy M. Lawrence, Isabelle F. Foote, Andrew D. Grotzinger
Molecular Autism  ·  15 Oct 2024  ·  doi:10.1186/s13229-024-00624-2
Examining Differences in the Genetic and Functional Architecture of Attention-Deficit Hyperactivity Disorder Diagnosed in Childhood and Adulthood
Examining Differences in the Genetic and Functional Architecture of Attention-Deficit/Hyperactivity Disorder Diagnosed in Childhood and Adulthood
Sophie Breunig, Jeremy M. Lawrence, Isabelle F. Foote, Hannah J. Gebhardt, Erik G. Willcutt, Andrew D. Grotzinger
Biological Psychiatry Global Open Science  ·  01 May 2024  ·  doi:10.1016/j.bpsgos.2024.100307
2023
Genomic SEM applied to explore etiological divergences in bipolar subtypes
Genomic SEM applied to explore etiological divergences in bipolar subtypes
Jeremy M. Lawrence, Sophie Breunig, Isabelle F. Foote, Connor B. Tallis, Andrew D. Grotzinger
Psychological Medicine  ·  27 Oct 2023  ·  doi:10.1017/s0033291723002957

Additional Works

2026
Characterizing the Pleiotropic Architecture of Impulsivity and Its Links to Psychopathology and Neurodevelopment
Characterizing the Pleiotropic Architecture of Impulsivity and Its Links to Psychopathology and Neurodevelopment
Travis T. Mallard, Justin D. Tubbs, Mariela Jennings, Yingzhe Zhang, Daniel E. Gustavson, …, Karmel W. Choi, Tian Ge, Jordan W. Smoller, Abraham A. Palmer, Sandra Sanchez-Roige
American Journal of Psychiatry  ·  01 Jan 2026  ·  doi:10.1176/appi.ajp.20240382
2025
Mapping the genetic landscape across 14 psychiatric disorders
Mapping the genetic landscape across 14 psychiatric disorders
Andrew D. Grotzinger, Josefin Werme, Wouter J. Peyrot, Oleksandr Frei, Christiaan de Leeuw, …, Hang Zhou, Peter Zill, Phil H. Lee, Kenneth S. Kendler, Jordan W. Smoller
Nature  ·  10 Dec 2025  ·  doi:10.1038/s41586-025-09820-3
A genome-wide analysis of the shared genetic risk architecture of complex neurological and psychiatric disorders
A genome-wide analysis of the shared genetic risk architecture of complex neurological and psychiatric disorders
Olav B. Smeland, Gleda Kutrolli, Shahram Bahrami, Vera Fominykh, Nadine Parker, …, Srdjan Djurovic, Anders M. Dale, Alexey A. Shadrin, Oleksandr Frei, Ole A. Andreassen
Nature Neuroscience  ·  11 Nov 2025  ·  doi:10.1038/s41593-025-02090-2
Modeling the genomic architecture of adiposity and anthropometrics across the lifespan
Modeling the genomic architecture of adiposity and anthropometrics across the lifespan
Christopher H. Arehart, Meng Lin, Raine A. Gibson, Heather D. Anderson, Christina L. Aquilante, …, Sridharan Raghavan, Christopher R. Gignoux, Maggie A. Stanislawski, Andrew D. Grotzinger, Luke M. Evans
Nature Communications  ·  13 Aug 2025  ·  doi:10.1038/s41467-025-62730-w
Measurement characteristics and genome-wide correlates of lifetime brain atrophy estimated from a single MRI
Measurement characteristics and genome-wide correlates of lifetime brain atrophy estimated from a single MRI
Anna E. Fürtjes, Isabelle F. Foote, Charley Xia, Gail Davies, Joanna Moodie, …, Michelle Luciano, W. David Hill, Ian J. Deary, Elliot M. Tucker-Drob, Simon R. Cox
Nature Communications  ·  21 Jul 2025  ·  doi:10.1038/s41467-025-61978-6
Comparison of the multivariate genetic architecture of eight major psychiatric disorders across sex
Comparison of the multivariate genetic architecture of eight major psychiatric disorders across sex
Ted Schwaba, Travis T. Mallard, Adam X. Maihofer, Mijke Rhemtulla, Phil H. Lee, Jordan W. Smoller, Lea K. Davis, Michel G. Nivard, Andrew D. Grotzinger, Elliot M. Tucker-Drob
Nature Genetics  ·  01 Mar 2025  ·  doi:10.1038/s41588-025-02093-6
Correction: Assessment and ascertainment in psychiatric molecular genetics: challenges and opportunities for cross-disorder research
Correction: Assessment and ascertainment in psychiatric molecular genetics: challenges and opportunities for cross-disorder research
Na Cai, Brad Verhulst, Ole A. Andreassen, Jan Buitelaar, Howard J. Edenberg, …, John I. Nurnberger, Wouter J. Peyrot, Elliot M. Tucker-Drob, Jordan W. Smoller, Kenneth S. Kendler
Molecular Psychiatry  ·  28 Jan 2025  ·  doi:10.1038/s41380-025-02914-4
Impulsivity facets and substance use involvement: insights from genomic structural equation modeling
Impulsivity facets and substance use involvement: insights from genomic structural equation modeling
Laura Vilar-Ribó, Alexander S. Hatoum, Andrew D. Grotzinger, Travis T. Mallard, Sarah Elson, Pierre Fontanillas, Abraham A. Palmer, Daniel E. Gustavson, Sandra Sanchez-Roige
Psychological Medicine  ·  01 Jan 2025  ·  doi:10.1017/s0033291725000145
Examining the genetic relationship between Alzheimer s disease, schizophrenia and their shared risk factors using genomic structural equation modelling
Examining the genetic relationship between Alzheimer’s disease, schizophrenia and their shared risk factors using genomic structural equation modelling
Inês Almeida e Sousa, Andrew D Grotzinger, Jeremy M Lawrence, Sophie Breunig, Charles R Marshall, Ania Korszun, Isabelle F Foote
Brain Communications  ·  01 Jan 2025  ·  doi:10.1093/braincomms/fcaf112
2024
Assessment and ascertainment in psychiatric molecular genetics: challenges and opportunities for cross-disorder research
Assessment and ascertainment in psychiatric molecular genetics: challenges and opportunities for cross-disorder research
Na Cai, Brad Verhulst, Ole A. Andreassen, Jan Buitelaar, Howard J. Edenberg, …, John I. Nurnberger, Wouter J. Peyrot, Elliot M. Tucker-Drob, Jordan W. Smoller, Kenneth S. Kendler
Molecular Psychiatry  ·  27 Dec 2024  ·  doi:10.1038/s41380-024-02878-x
Author Correction: Multivariate analysis of 1.5 million people identifies genetic associations with traits related to self-regulation and addiction
Author Correction: Multivariate analysis of 1.5 million people identifies genetic associations with traits related to self-regulation and addiction
Richard Karlsson Linnér, Travis T. Mallard, Peter B. Barr, Sandra Sanchez-Roige, James W. Madole, …, Irwin D. Waldman, Abraham A. Palmer, K. Paige Harden, Philipp D. Koellinger, Danielle M. Dick
Nature Neuroscience  ·  06 Dec 2024  ·  doi:10.1038/s41593-024-01853-7
Genome-wide meta-analysis of ascertainment and symptom structures of major depression in case-enriched and community cohorts
Genome-wide meta-analysis of ascertainment and symptom structures of major depression in case-enriched and community cohorts
Mark J. Adams, Jackson G. Thorp, Bradley S. Jermy, Alex S. F. Kwong, Kadri Kõiv, …, Naomi R. Wray, Elliot M. Tucker-Drob, Cathryn M. Lewis, Andrew M McIntosh, Eske M. Derks
Psychological Medicine  ·  01 Sep 2024  ·  doi:10.1017/s0033291724001880
Genetic associations between non-cognitive skills and academic achievement over development
Genetic associations between non-cognitive skills and academic achievement over development
Margherita Malanchini, Andrea G. Allegrini, Michel G. Nivard, Pietro Biroli, Kaili Rimfeld, …, Javier De la Fuente, Jean-Baptiste Pingault, Elliot M. Tucker-Drob, K. Paige Harden, Robert Plomin
Nature Human Behaviour  ·  26 Aug 2024  ·  doi:10.1038/s41562-024-01967-9
Partitioning the Genomic Components of Behavioral Disinhibition and Substance Use Disorder Using Genomic Structural Equation Modeling
Partitioning the Genomic Components of Behavioral Disinhibition and Substance Use (Disorder) Using Genomic Structural Equation Modeling
Tanya B. Horwitz, Katerina Zorina-Lichtenwalter, Daniel E. Gustavson, Andrew D. Grotzinger, Michael C. Stallings
Behavior Genetics  ·  09 Jul 2024  ·  doi:10.1007/s10519-024-10188-9
Evidence for strong genetic correlations among internalizing psychopathology and related self-reported measures using both genomic and twin adoptive approaches.
Evidence for strong genetic correlations among internalizing psychopathology and related self-reported measures using both genomic and twin/adoptive approaches.
Daniel E. Gustavson, Elisa F. Stern, Chandra A. Reynolds, Andrew D. Grotzinger, Robin P. Corley, Sally J. Wadsworth, Soo H. Rhee, Naomi P. Friedman
Journal of Psychopathology and Clinical Science  ·  01 Jul 2024  ·  doi:10.1037/abn0000905
Disentangling differing relationships between internalizing disorders and alcohol use
Disentangling differing relationships between internalizing disorders and alcohol use
Maizy S. Brasher, Andrew D. Grotzinger, Naomi P. Friedman, Harry R. Smolker, Luke M. Evans
American Journal of Medical Genetics Part B: Neuropsychiatric Genetics  ·  20 Feb 2024  ·  doi:10.1002/ajmg.b.32975
Beyond the factor indeterminacy problem using genome-wide association data
Beyond the factor indeterminacy problem using genome-wide association data
Margaret L. Clapp Sullivan, Ted Schwaba, K. Paige Harden, Andrew D. Grotzinger, Michel G. Nivard, Elliot M. Tucker-Drob
Nature Human Behaviour  ·  15 Jan 2024  ·  doi:10.1038/s41562-023-01789-1
2023
Genetic associations between alcohol phenotypes and life satisfaction: a genomic structural equation modelling approach
Genetic associations between alcohol phenotypes and life satisfaction: a genomic structural equation modelling approach
Kaitlin E. Bountress, Shannon E. Cusack, Sage E. Hawn, Andrew Grotzinger, Daniel Bustamante, Robert M. Kirkpatrick, Howard J. Edenberg, Ananda B. Amstadter
Scientific Reports  ·  18 Aug 2023  ·  doi:10.1038/s41598-023-40199-1
Genetic insights into human cortical organization and development through genome-wide analyses of 2,347 neuroimaging phenotypes
Genetic insights into human cortical organization and development through genome-wide analyses of 2,347 neuroimaging phenotypes
Varun Warrier, Eva-Maria Stauffer, Qin Qin Huang, Emilie M. Wigdor, Eric A. W. Slob, …, Aaron Alexander-Bloch, Hyejung Won, Hilary C. Martin, Edward T. Bullmore, Richard A. I. Bethlehem
Nature Genetics  ·  17 Aug 2023  ·  doi:10.1038/s41588-023-01475-y
Transcriptome-Wide Structural Equation Modeling of 13 Major Psychiatric Disorders for Cross-Disorder Risk and Drug Repurposing
Transcriptome-Wide Structural Equation Modeling of 13 Major Psychiatric Disorders for Cross-Disorder Risk and Drug Repurposing
Andrew D. Grotzinger, Kritika Singh, Tyne W. Miller-Fleming, Max Lam, Travis T. Mallard, Yu Chen, Zhaowen Liu, Tian Ge, Jordan W. Smoller
JAMA Psychiatry  ·  01 Aug 2023  ·  doi:10.1001/jamapsychiatry.2023.1808
Genetic risk shared across 24 chronic pain conditions: identification and characterization with genomic structural equation modeling
Genetic risk shared across 24 chronic pain conditions: identification and characterization with genomic structural equation modeling
Katerina Zorina-Lichtenwalter, Carmen I. Bango, Lukas Van Oudenhove, Marta Čeko, Martin A. Lindquist, Andrew D. Grotzinger, Matthew C. Keller, Naomi P. Friedman, Tor D. Wager
Pain  ·  23 May 2023  ·  doi:10.1097/j.pain.0000000000002922
Transcriptome-wide gene-gene interaction associations elucidate pathways and functional enrichment of complex traits
Transcriptome-wide gene-gene interaction associations elucidate pathways and functional enrichment of complex traits
Luke M. Evans, Christopher H. Arehart, Andrew D. Grotzinger, Travis J. Mize, Maizy S. Brasher, Jerry A. Stitzel, Marissa A. Ehringer, Charles A. Hoeffer
PLOS Genetics  ·  22 May 2023  ·  doi:10.1371/journal.pgen.1010693
Genetic contributions of noncognitive skills to academic development
Genetic contributions of noncognitive skills to academic development
Margherita Malanchini, Andrea Allegrini, Michel G Nivard, Pietro Biroli, Kaili Rimfeld, …, Javier de la Fuente, Jean-Baptiste Pingault, K Harden, Elliot Tucker-Drob, Robert Plomin
Springer Science and Business Media LLC  ·  07 Apr 2023  ·  doi:10.21203/rs.3.rs-2775994/v1
Examining the shared etiology of psychopathology with genome-wide association studies
Examining the shared etiology of psychopathology with genome-wide association studies
Travis T. Mallard, Andrew D. Grotzinger, Jordan W. Smoller
Physiological Reviews  ·  01 Apr 2023  ·  doi:10.1152/physrev.00016.2022
Multivariate genome-wide association meta-analysis of over 1 million subjects identifies loci underlying multiple substance use disorders
Multivariate genome-wide association meta-analysis of over 1 million subjects identifies loci underlying multiple substance use disorders
Alexander S. Hatoum, Sarah M. C. Colbert, Emma C. Johnson, Spencer B. Huggett, Joseph D. Deak, …, Renato Polimanti, Joel Gelernter, Howard J. Edenberg, Ryan Bogdan, Arpana Agrawal
Nature Mental Health  ·  22 Mar 2023  ·  doi:10.1038/s44220-023-00034-y
Multivariate genomic architecture of cortical thickness and surface area at multiple levels of analysis
Multivariate genomic architecture of cortical thickness and surface area at multiple levels of analysis
Andrew D. Grotzinger, Travis T. Mallard, Zhaowen Liu, Jakob Seidlitz, Tian Ge, Jordan W. Smoller
Nature Communications  ·  20 Feb 2023  ·  doi:10.1038/s41467-023-36605-x
Pervasive Downward Bias in Estimates of Liability-Scale Heritability in Genome-wide Association Study Meta-analysis: A Simple Solution
Pervasive Downward Bias in Estimates of Liability-Scale Heritability in Genome-wide Association Study Meta-analysis: A Simple Solution
Andrew D. Grotzinger, Javier de la Fuente, Florian Privé, Michel G. Nivard, Elliot M. Tucker-Drob
Biological Psychiatry  ·  01 Jan 2023  ·  doi:10.1016/j.biopsych.2022.05.029
2022
Potential bias in genetic correlations
Potential bias in genetic correlations
Andrew D. Grotzinger, Matthew C. Keller
Science  ·  18 Nov 2022  ·  doi:10.1126/science.ade8002
A Mixed Methods Approach to Refining and Measuring the Construct of Positive Risk Taking in Adolescence
A Mixed‐Methods Approach to Refining and Measuring the Construct of Positive Risk‐Taking in Adolescence
Megan W. Patterson, Lilla Pivnick, Frank D. Mann, Andrew D. Grotzinger, Kathryn C. Monahan, Laurence D. Steinberg, Benjamin Oosterhoff, Jennifer L. Tackett, Elliot M. Tucker‐Drob, K. Paige Harden
Journal of Research on Adolescence  ·  10 Nov 2022  ·  doi:10.1111/jora.12807
Transcriptome-wide and stratified genomic structural equation modeling identify neurobiological pathways shared across diverse cognitive traits
Transcriptome-wide and stratified genomic structural equation modeling identify neurobiological pathways shared across diverse cognitive traits
Andrew D. Grotzinger, Javier de la Fuente, Gail Davies, Michel G. Nivard, Elliot M. Tucker-Drob
Nature Communications  ·  21 Oct 2022  ·  doi:10.1038/s41467-022-33724-9
An in-laboratory stressor reveals unique genetic variation in child cortisol output.
An in-laboratory stressor reveals unique genetic variation in child cortisol output.
Laurel Raffington, Margherita Malanchini, Andrew D. Grotzinger, James W. Madole, Laura E. Engelhardt, Aditi Sabhlok, Cherry Youn, Megan W. Patterson, K. Paige Harden, Elliot M. Tucker-Drob
Developmental Psychology  ·  01 Oct 2022  ·  doi:10.1037/dev0001393
Integrated analysis of direct and proxy genome wide association studies highlights polygenicity of Alzheimer s disease outside of the APOE region
Integrated analysis of direct and proxy genome wide association studies highlights polygenicity of Alzheimer’s disease outside of the APOE region
Javier de la Fuente, Andrew D. Grotzinger, Riccardo E. Marioni, Michel G. Nivard, Elliot M. Tucker-Drob
PLOS Genetics  ·  03 Jun 2022  ·  doi:10.1371/journal.pgen.1010208
Multivariate GWAS of psychiatric disorders and their cardinal symptoms reveal two dimensions of cross-cutting genetic liabilities
Multivariate GWAS of psychiatric disorders and their cardinal symptoms reveal two dimensions of cross-cutting genetic liabilities
Travis T. Mallard, Richard Karlsson Linnér, Andrew D. Grotzinger, Sandra Sanchez-Roige, Jakob Seidlitz, …, Elliot M. Tucker-Drob, Kenneth S. Kendler, Matthew C. Keller, Philipp D. Koellinger, K. Paige Harden
Cell Genomics  ·  01 Jun 2022  ·  doi:10.1016/j.xgen.2022.100140
Genetic associations with learning over 100 days of practice
Genetic associations with learning over 100 days of practice
Cherry Youn, Andrew D. Grotzinger, Christina M. Lill, Lars Bertram, Florian Schmiedek, Martin Lövdén, Ulman Lindenberger, Michel Nivard, K. Paige Harden, Elliot M. Tucker-Drob
npj Science of Learning  ·  04 May 2022  ·  doi:10.1038/s41539-022-00121-2
Alcohol use and alcohol use disorder differ in their genetic relationships with PTSD: A genomic structural equation modelling approach
Alcohol use and alcohol use disorder differ in their genetic relationships with PTSD: A genomic structural equation modelling approach
Kaitlin E. Bountress, Leslie A. Brick, Christina Sheerin, Andrew Grotzinger, Daniel Bustamante, …, Ole A. Andreassen, Jurjen Luykx, Arash Javanbakht, Nagy A. Youssef, Ananda B. Amstadter
Drug and Alcohol Dependence  ·  01 May 2022  ·  doi:10.1016/j.drugalcdep.2022.109430
Genetic architecture of 11 major psychiatric disorders at biobehavioral, functional genomic and molecular genetic levels of analysis
Genetic architecture of 11 major psychiatric disorders at biobehavioral, functional genomic and molecular genetic levels of analysis
Andrew D. Grotzinger, Travis T. Mallard, Wonuola A. Akingbuwa, Hill F. Ip, Mark J. Adams, …, Phil H. Lee, Kenneth S. Kendler, Jordan W. Smoller, Elliot M. Tucker-Drob, Michel G. Nivard
Nature Genetics  ·  01 May 2022  ·  doi:10.1038/s41588-022-01057-4
Item-Level Genome-Wide Association Study of the Alcohol Use Disorders Identification Test in Three Population-Based Cohorts
Item-Level Genome-Wide Association Study of the Alcohol Use Disorders Identification Test in Three Population-Based Cohorts
Travis T. Mallard, Jeanne E. Savage, Emma C. Johnson, Yuye Huang, Alexis C. Edwards, …, Arpana Agrawal, Lea K. Davis, Toni-Kim Clarke, Abraham A. Palmer, Sandra Sanchez-Roige
American Journal of Psychiatry  ·  01 Jan 2022  ·  doi:10.1176/appi.ajp.2020.20091390
2021
Multivariate analysis of 1.5 million people identifies genetic associations with traits related to self-regulation and addiction
Multivariate analysis of 1.5 million people identifies genetic associations with traits related to self-regulation and addiction
Richard Karlsson Linnér, Travis T. Mallard, Peter B. Barr, Sandra Sanchez-Roige, James W. Madole, …, Irwin D. Waldman, Abraham A. Palmer, K. Paige Harden, Philipp D. Koellinger, Danielle M. Dick
Nature Neuroscience  ·  26 Aug 2021  ·  doi:10.1038/s41593-021-00908-3
Symptom-level modelling unravels the shared genetic architecture of anxiety and depression
Symptom-level modelling unravels the shared genetic architecture of anxiety and depression
Jackson G. Thorp, Adrian I. Campos, Andrew D. Grotzinger, Zachary F. Gerring, Jiyuan An, …, Stuart MacGregor, Nicholas G. Martin, Sarah E. Medland, Christel M. Middeldorp, Eske M. Derks
Nature Human Behaviour  ·  15 Apr 2021  ·  doi:10.1038/s41562-021-01094-9
Shared genetic architecture across psychiatric disorders
Shared genetic architecture across psychiatric disorders
Andrew D. Grotzinger
Psychological Medicine  ·  17 Mar 2021  ·  doi:10.1017/s0033291721000829
Investigating the genetic architecture of noncognitive skills using GWAS-by-subtraction
Investigating the genetic architecture of noncognitive skills using GWAS-by-subtraction
Perline A. Demange, Margherita Malanchini, Travis T. Mallard, Pietro Biroli, Simon R. Cox, …, Benjamin S. Williams, Eveline L. de Zeeuw, Daniel W. Belsky, K. Paige Harden, Michel G. Nivard
Nature Genetics  ·  01 Jan 2021  ·  doi:10.1038/s41588-020-00754-2
Adolescent Big Five personality and pubertal development: Pubertal hormone concentrations and self-reported pubertal status.
Adolescent Big Five personality and pubertal development: Pubertal hormone concentrations and self-reported pubertal status.
Alithe L. Van den Akker, Daniel A. Briley, Andrew D. Grotzinger, Jennifer L. Tackett, Elliot M. Tucker-Drob, K. Paige Harden
Developmental Psychology  ·  01 Jan 2021  ·  doi:10.1037/dev0001135
2020
A general dimension of genetic sharing across diverse cognitive traits inferred from molecular data
A general dimension of genetic sharing across diverse cognitive traits inferred from molecular data
Javier de la Fuente, Gail Davies, Andrew D. Grotzinger, Elliot M. Tucker-Drob, Ian J. Deary
Nature Human Behaviour  ·  07 Sep 2020  ·  doi:10.1038/s41562-020-00936-2
Avoiding dynastic, assortative mating, and population stratification biases in Mendelian randomization through within-family analyses
Avoiding dynastic, assortative mating, and population stratification biases in Mendelian randomization through within-family analyses
Ben Brumpton, Eleanor Sanderson, Karl Heilbron, Fernando Pires Hartwig, Sean Harrison, …, Jaakko Kaprio, George Davey Smith, Bjørn Olav Åsvold, Gibran Hemani, Neil M. Davies
Nature Communications  ·  14 Jul 2020  ·  doi:10.1038/s41467-020-17117-4
Genetic Associations Between Executive Functions and a General Factor of Psychopathology
Genetic Associations Between Executive Functions and a General Factor of Psychopathology
K. Paige Harden, Laura E. Engelhardt, Frank D. Mann, Megan W. Patterson, Andrew D. Grotzinger, …, Megan L. Thibodeaux, Samantha M. Freis, Jennifer L. Tackett, Jessica A. Church, Elliot M. Tucker-Drob
Journal of the American Academy of Child & Adolescent Psychiatry  ·  01 Jun 2020  ·  doi:10.1016/j.jaac.2019.05.006
Weak and uneven associations of home, neighborhood, and school environments with stress hormone output across multiple timescales
Weak and uneven associations of home, neighborhood, and school environments with stress hormone output across multiple timescales
Margherita Malanchini, Laura E. Engelhardt, Laurel A. Raffington, Aditi Sabhlok, Andrew D. Grotzinger, …, James W. Madole, Samantha M. Freis, Megan W. Patterson, K. Paige Harden, Elliot M. Tucker-Drob
Molecular Psychiatry  ·  04 May 2020  ·  doi:10.1038/s41380-020-0747-z
2019
Same but different : Associations between multiple aspects of self-regulation, cognition, and academic abilities.
“Same but different”: Associations between multiple aspects of self-regulation, cognition, and academic abilities.
Margherita Malanchini, Laura E. Engelhardt, Andrew D. Grotzinger, K. Paige Harden, Elliot M. Tucker-Drob
Journal of Personality and Social Psychology  ·  01 Dec 2019  ·  doi:10.1037/pspp0000224
Genomic Relationships, Novel Loci, and Pleiotropic Mechanisms across Eight Psychiatric Disorders
Genomic Relationships, Novel Loci, and Pleiotropic Mechanisms across Eight Psychiatric Disorders
Phil H. Lee, Verneri Anttila, Hyejung Won, Yen-Chen A. Feng, Jacob Rosenthal, …, Naomi R. Wray, Daniel H. Geschwind, Benjamin M. Neale, Kenneth S. Kendler, Jordan W. Smoller
Cell  ·  01 Dec 2019  ·  doi:10.1016/j.cell.2019.11.020
Genetic overlap between executive functions and BMI in childhood
Genetic overlap between executive functions and BMI in childhood
Alexis C Wood, Uku Vainik, Laura E Engelhardt, Daniel A Briley, Andrew D Grotzinger, Jessica A Church, K Paige Harden, Elliot M Tucker-Drob
The American Journal of Clinical Nutrition  ·  01 Oct 2019  ·  doi:10.1093/ajcn/nqz109
Testing Cold and Hot Cognitive Control as Moderators of a Network of Comorbid Psychopathology Symptoms in Adolescence
Testing Cold and Hot Cognitive Control as Moderators of a Network of Comorbid Psychopathology Symptoms in Adolescence
James W. Madole, Mijke Rhemtulla, Andrew D. Grotzinger, Elliot M. Tucker-Drob, K. Paige Harden
Clinical Psychological Science  ·  06 May 2019  ·  doi:10.1177/2167702619842466
Genomic structural equation modelling provides insights into the multivariate genetic architecture of complex traits
Genomic structural equation modelling provides insights into the multivariate genetic architecture of complex traits
Andrew D. Grotzinger, Mijke Rhemtulla, Ronald de Vlaming, Stuart J. Ritchie, Travis T. Mallard, …, Ian J. Deary, Philipp D. Koellinger, K. Paige Harden, Michel G. Nivard, Elliot M. Tucker-Drob
Nature Human Behaviour  ·  08 Apr 2019  ·  doi:10.1038/s41562-019-0566-x
Genetic and Environmental Links Between General Factors of Psychopathology and Cognitive Ability in Early Childhood
Genetic and Environmental Links Between General Factors of Psychopathology and Cognitive Ability in Early Childhood
Andrew D. Grotzinger, Amanda K. Cheung, Megan W. Patterson, K. Paige Harden, Elliot M. Tucker-Drob
Clinical Psychological Science  ·  18 Jan 2019  ·  doi:10.1177/2167702618820018
2018
Genetic and environmental influences on internalizing psychopathology across age and pubertal development.
Genetic and environmental influences on internalizing psychopathology across age and pubertal development.
Megan W. Patterson, Frank D. Mann, Andrew D. Grotzinger, Jennifer L. Tackett, Elliot M. Tucker-Drob, K. Paige Harden
Developmental Psychology  ·  01 Oct 2018  ·  doi:10.1037/dev0000578
Genetic and Environmental Associations Between Child Personality and Parenting
Genetic and Environmental Associations Between Child Personality and Parenting
Mona Ayoub, Daniel A. Briley, Andrew Grotzinger, Megan W. Patterson, Laura E. Engelhardt, Jennifer L. Tackett, K. Paige Harden, Elliot M. Tucker-Drob
Social Psychological and Personality Science  ·  17 Jul 2018  ·  doi:10.1177/1948550618784890
Developmental differences in reward sensitivity and sensation seeking in adolescence: Testing sex-specific associations with gonadal hormones and pubertal development.
Developmental differences in reward sensitivity and sensation seeking in adolescence: Testing sex-specific associations with gonadal hormones and pubertal development.
K. Paige Harden, Frank D. Mann, Andrew D. Grotzinger, Megan W. Patterson, Laurence Steinberg, Jennifer L. Tackett, Elliot M. Tucker-Drob
Journal of Personality and Social Psychology  ·  01 Jul 2018  ·  doi:10.1037/pspp0000172
Genetic and environmental influences on pubertal hormones in human hair across development
Genetic and environmental influences on pubertal hormones in human hair across development
Andrew D. Grotzinger, Daniel A. Briley, Laura E. Engelhardt, Frank D. Mann, Megan W. Patterson, Jennifer L. Tackett, Elliot M. Tucker-Drob, K. Paige Harden
Psychoneuroendocrinology  ·  01 Apr 2018  ·  doi:10.1016/j.psyneuen.2018.02.005
Hair and Salivary Testosterone, Hair Cortisol, and Externalizing Behaviors in Adolescents
Hair and Salivary Testosterone, Hair Cortisol, and Externalizing Behaviors in Adolescents
Andrew D. Grotzinger, Frank D. Mann, Megan W. Patterson, Jennifer L. Tackett, Elliot M. Tucker-Drob, K. Paige Harden
Psychological Science  ·  14 Feb 2018  ·  doi:10.1177/0956797617742981
2017
Twin models of environmental and genetic influences on pubertal development, salivary testosterone, and estradiol in adolescence
Twin models of environmental and genetic influences on pubertal development, salivary testosterone, and estradiol in adolescence
Andrew D. Grotzinger, Frank D. Mann, Megan W. Patterson, Kathrin Herzhoff, Jennifer L. Tackett, Elliot M. Tucker‐Drob, K. Paige Harden
Clinical Endocrinology  ·  14 Dec 2017  ·  doi:10.1111/cen.13522
Genetic influences on hormonal markers of chronic hypothalamic pituitary adrenal function in human hair
Genetic influences on hormonal markers of chronic hypothalamic–pituitary–adrenal function in human hair
E. M. Tucker-Drob, A. D. Grotzinger, D. A. Briley, L. E. Engelhardt, F. D. Mann, …, C. Kirschbaum, E. K. Adam, J. A. Church, J. L. Tackett, K. P. Harden
Psychological Medicine  ·  19 Jan 2017  ·  doi:10.1017/s0033291716003068
Sensation seeking and impulsive traits as personality endophenotypes for antisocial behavior: Evidence from two independent samples
Sensation seeking and impulsive traits as personality endophenotypes for antisocial behavior: Evidence from two independent samples
Frank D. Mann, Laura Engelhardt, Daniel A. Briley, Andrew D. Grotzinger, Megan W. Patterson, …, Michael Lynskey, Wendy Slutske, Nicholas G. Martin, Elliot M. Tucker-Drob, K. Paige Harden
Personality and Individual Differences  ·  01 Jan 2017  ·  doi:10.1016/j.paid.2016.09.018
2016
Diurnal coupling between testosterone and cortisol from adolescence to older adulthood
Diurnal coupling between testosterone and cortisol from adolescence to older adulthood
K. Paige Harden, Cornelia Wrzus, Gloria Luong, Andrew Grotzinger, Malek Bajbouj, Antje Rauers, Gert G. Wagner, Michaela Riediger
Psychoneuroendocrinology  ·  01 Nov 2016  ·  doi:10.1016/j.psyneuen.2016.07.216
Sensation seeking, peer deviance, and genetic influences on adolescent delinquency: Evidence for person-environment correlation and interaction.
Sensation seeking, peer deviance, and genetic influences on adolescent delinquency: Evidence for person-environment correlation and interaction.
Frank D. Mann, Megan W. Patterson, Andrew D. Grotzinger, Natalie Kretsch, Jennifer L. Tackett, Elliot M. Tucker-Drob, K. Paige Harden
Journal of Abnormal Psychology  ·  01 Jul 2016  ·  doi:10.1037/abn0000160
2015
Anorexia nervosa, emotional go no go, and the distinct effect of testosterone
Anorexia nervosa, emotional go/no‐go, and the distinct effect of testosterone
Tom Hildebrandt, Andrew Grotzinger, Kurt Schulz
International Journal of Eating Disorders  ·  31 Aug 2015  ·  doi:10.1002/eat.22456
Testing the disgust conditioning theory of food-avoidance in adolescents with recent onset anorexia nervosa
Testing the disgust conditioning theory of food-avoidance in adolescents with recent onset anorexia nervosa
Tom Hildebrandt, Andrew Grotzinger, Marianne Reddan, Rebecca Greif, Ifat Levy, Wayne Goodman, Daniela Schiller
Behaviour Research and Therapy  ·  01 Aug 2015  ·  doi:10.1016/j.brat.2015.06.008
2014
The benefits of using semi continuous and continuous models to analyze binge eating data: A scp M scp onte scp C scp arlo investigation
The benefits of using semi‐continuous and continuous models to analyze binge eating data: A Monte Carlo investigation
Andrew Grotzinger, Tom Hildebrandt, Jessica Yu
International Journal of Eating Disorders  ·  05 Sep 2014  ·  doi:10.1002/eat.22351